截至3月30日24时新型冠状病毒肺炎疫情最新情况
含56例转为确诊病例的情况是,其中由无症状感染者转为确诊病例的有,吉林20例,上海16例,福建6例,黑龙江3例,浙江3例,天津2例,辽宁2例,山西1例,内蒙古1例,江苏1例,重庆1例。无新增死亡病例。新增疑似病例的情况是,有2例 ,这2例均为境外输入 ,且这2例均在上海。当日新增治愈出院病例为1403例 ,解除医学观察的密切接触者有24470人 ,重症病例较前一日增加了4例。
4月30日下午四点,湖北省新型冠状病毒肺炎疫情防控工作指挥部举办了第60场新闻发布会,会上说明了武汉市有序让医疗秩序恢复正常的进展情形,这其中涵盖了推动医院收治能力进行恢复、推行分级诊疗以及互联网医疗、强化医疗机构监督管理等等核心举措。
最新情况是这样的:停止进行扑杀;在3月30日下午快要到3点的时候,廊坊市安次区发布了一份新的红头文件,这份文件名为《廊坊市安次区新型冠状病毒感染的肺炎疫情防控工作领导小组办公室关于停止开展阳性患者户内豢养动物扑杀工作的紧急通知》,然后就是这般要求各级相关部门停止开展动物扑杀工作,并且还要做好对于群众反馈问题的解释工作。
2月29日,德州市德城区疾控中心针对其展开采样筛查工作,经过实验室的详细检查,新型冠状病毒核酸检测呈现阳性结果。3月30日,患者借助120负压救护车被转运至山东省胸科医院进行隔离治疗,经由专家会诊最终确诊为新型冠状病毒肺炎确诊病例。目前,流行病学调查工作正在持续进行当中。
在3月4日24时截止之时,新型冠状病毒肺炎疫情呈现出如下这般最新的情况:就全国总体状况而言,新增确诊情况是,在3月4日0至24时这个时段内,31个省(自治区、直辖市)外加新疆生产建设兵团汇报了新增确诊病例计139例。新增死亡方面,新增死亡病例有31例,并且这些全部都是湖北的病例。新增疑似情况为,新增疑似病例数量是143例。
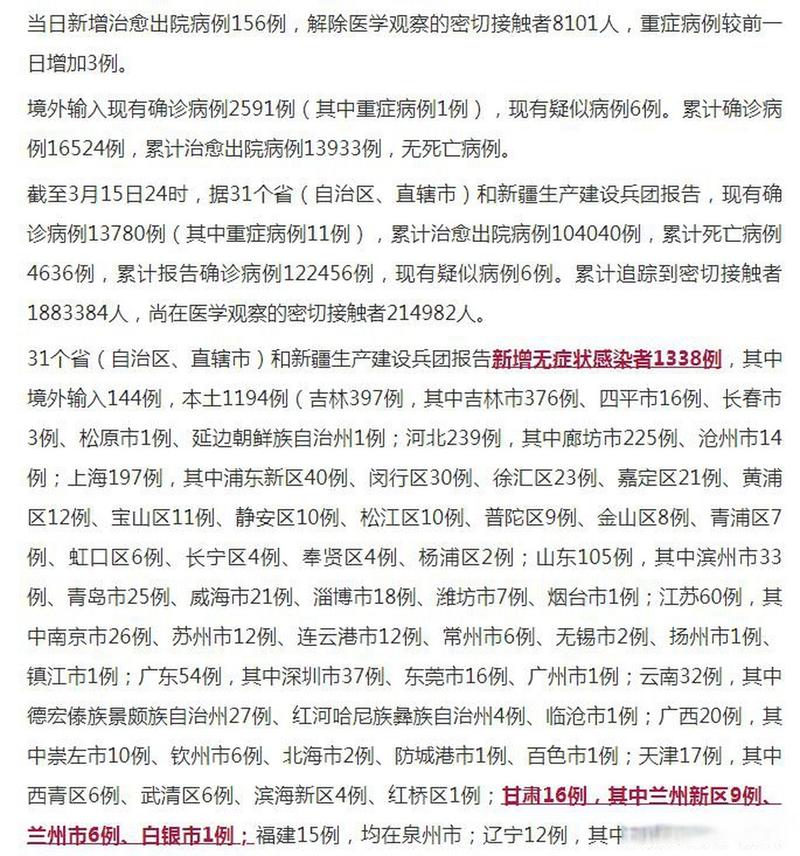
新增病例情况
本土病例有117例,其分布情况为,广西有59例,甘肃有28例,四川有9例,广东有7例,上海有3例,安徽有3例,江西有3例,河南有3例,江苏有1例,海南有1例。其中有46例是由无症状感染者转为确诊病例。这46例中,广西有31例,甘肃有9例,河南有3例,广东有3例。其他情况是,无新增死亡病例,无新增疑似病例。
在20日的0时到24时这个期间,全国出现了新增加的确诊病例有16例,此当中属于境外输入进来的有9例,而属于本土的有7例,这7例里天津占了5例,上海占了2例;没有新增加死亡病例以及疑似病例,新增加的无症状感染者有18例,这18例都属于境外输入的。具体的相关数据以及分析情况如下:新增加确诊病例的分布情况,境外输入方面:总共是9例,这9例都是在上海进行报告的。本土病例方面:总共是7例,在这7例当中天津有5例,上海有2例。
在6日的0时到24时这个时间段内,河北出现了51例本土确诊病例,具体情形如下:新增确诊病例整体的状况而言,当日31个省,也就是自治区、直辖市,还有新疆生产建设兵团,报告了新增确诊病例63例,这里面境外输入的病例有11例,本土的病例有52例。河北新增的51例属于本土确诊病例,在当日全国本土新增病例当中占据了绝大多数。当日没有新增死亡病例,也没有新增疑似病例。
在月25日的0时至24时这个时间段内,全国所报告的新增确诊病例有46例,其中境外输入的为11例,本土的是35例,新增无症状感染者有68例,其中境外输入的是8例。
新增本土确诊病例的情形是,在6月7日的0时到24时这个时间段里,广东省出现了10例本土确诊病例,这些病例全都源自广州。另外还有9例本土无症状感染者转变为确诊病例,其中广州报告了4例,深圳上报了3例,佛山和湛江各报告了1例。境外输入病例的状况为,广东省增添了3例境外输入确诊病例,这3例均由广州报告,分别来自柬埔寨、卡塔尔以及赞比亚。
广东疫情最新状况
新增本土确诊病例情况:6月7日0-24时,广东省新增10例本土确诊病例,均来自广州。此外,还有本土无症状感染者转确诊病例9例,其中广州报告4例、深圳报告3例、佛山和湛江各报告1例。境外输入病例情况:广东省新增境外输入确诊病例3例,均由广州报告,分别来自柬埔寨、卡塔尔和赞比亚。
至2月4日24时,广东省那一日常新增确诊病例为73例,累计所确诊的病例数是870例,新增出院的病例有12例,不存在死亡病例的情况。下面是具体详细的数据情形:关于确认病例的数据而言,于2月4日广东省新增确诊的病例数目是73例,累计确诊达到870例,4日当天确诊数量通过和之前相比呈现下降态势。
从辩证角度去看待广东本土出现的新冠肺炎疫情,一方面要对防控面临的挑战予以高度重视,另一方面还要保持住战略定力以及信心,尽管其出现反弹情况,然而却改变不了全国抗疫大局朝着好的方向发展的趋势。具体的分析情况如下所示:存在着需要予以高度重视的挑战以及风险,疫情传播所具备的特点是严峻的,并且突发性非常强,当前还没有明确感染的源头,病毒传播的链条具备着很高的隐蔽性,这增大了溯源以及防控的难度。


还没有评论,来说两句吧...