当前,国内疫情呈多点散发态势,防控形势仍然复杂,多地政策依照实际情况进行动态调整,这不但关乎每个人平常的生活,还对即将来临的大规模人员流动提出了新的挑战。
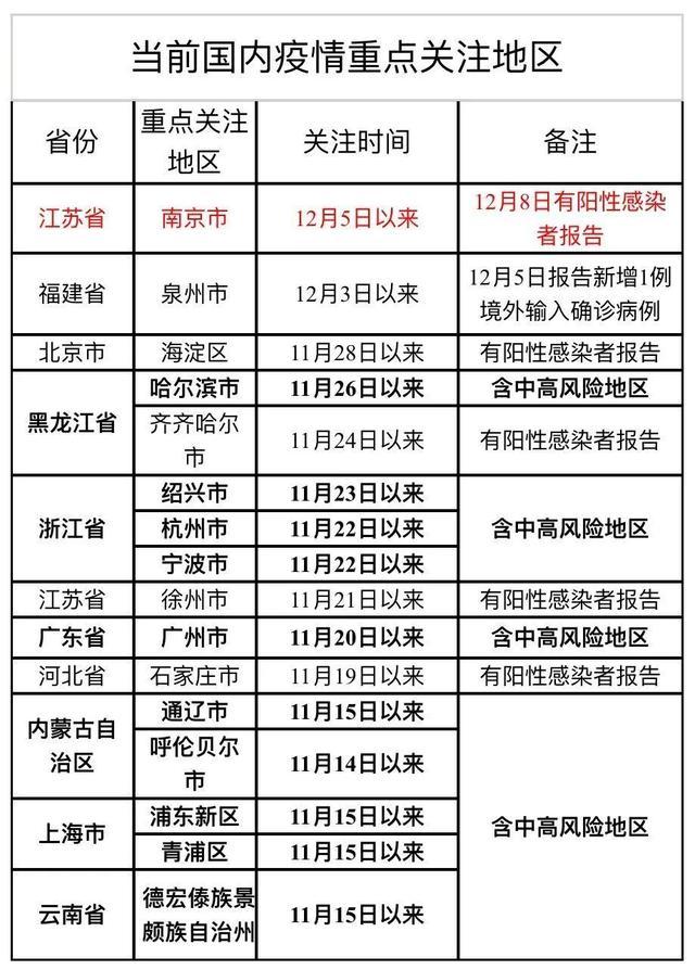
疫情最新波及范围
截止至十一月中旬的时候,这一轮的疫情已然给全国当中二十个省份以上的数十座城市都带来了影响。高中风险地区的数量是随时间一直在变化呢,呈现出了局部聚集性疫情跟常态化防控二者相关交替情形。这样明显大范围影响的状况向我们发出了提示,是病毒传播链具有隐匿性特别强的特征,任意一个环节要是存在一点点疏漏,就极有可能致使疫情快速地进行扩散。
换个角度而言,部分分布于沿海的口岸城市以及交通枢纽之地,正承受着颇为巨大的防控方面的压力!因有着在国内外人员以及货物之间的此种频繁往来状况,致使这些所在区域,成了疫情输入进来时候的那个所谓“前哨”这样的情况!各个地方的政府,当下正在果断采取一系列之中的好些组合起来的措施,像包含区域实施管控,进行详细的流调溯源,还有开展大规模的核酸筛查啦等等这般种种,旨在争取能够在最为短少的时间范围之内,成功切断疫情传播的链条!
变异毒株的全球威胁
传播力更强的德尔塔变异株,是引发本轮疫情的主要毒株之一。世界卫生组织监测数据显示,该毒株已扩散至全球绝大多数国家和地区,且在许多地方成为主导毒株。其更强的传染性,对现有疫苗的保护效果,以及疫情防控策略,构成了直接考验。
全球共同面临着病毒持续变异这一实打实的现存状况,虽说疫苗接种已极大程度降低了重症以及死亡的风险,然而突破性感染与再次感染的情形依旧是存在着的,这就使得各国的防疫举措绝不能有哪怕一点点的放松,与此同时还突显了加速开展针对性疫苗以及药物的研发、促使全球疫苗能够公平分配的关键重要性。
地方防控措施升级案例
拿福建省前些时的一回疫情来说,在发觉有本土病例之后,厦门等地马上加速了管控举措。当地政府于一日之内接连发布多条通告,针对人员流动状况、公共场所经营以及社区管理给出了严苛规定。这般快速的反应机制目的在于赶在病毒扩散的窗口期降临之前实施行动。
这些举措往往涵盖划定封控区域、管控区域以及防范区域,开展多轮全员核酸检测事宜,还要暂停并非必要的线下活动。虽说对经济以及社会生活造成一时影响,然而实践证明,“以快制快”是抑制疫情在社区范围蔓延的有效办法。各地也持续总结经验,致力于让防控工作更为精准。
具体流调与溯源工作
疫情出现以后,详尽的流行病学调查乃是理清传播链的重点,比如说,在某地的那次疫情里,流调发觉最初的感染或许起始于工作场所的集聚,而后经由家庭聚餐、社会活动等路径进一步蔓延。每一例病例的行动轨迹均被认真还原,以便找出全部潜在的密切接触者。
开展这项工作,疾控人员得昼夜不停地付出努力,公众的积极配合同样很关键。及时、如实去报告行程信息,乃控制疫情的关键一项。公布确诊病例的活动轨迹,绝不是为侵扰隐私,只为提醒有交集人员主动检测,这已然变为国内疫情防控常规且又有效的举措。
病例救治与医疗资源保障
就新增的确诊病例而言,各地都依据集中患者、集中专家、集中资源、集中救治的准则来安排处置事宜,重症患者会被转至定点医院,由专家团队展开会诊以及治疗工作,与此同时,当日存在大量患者治愈后出院,这展现出了医疗救治能力出现了跃升。
做好防控工作的底线,是要确保医疗资源不会被挤兑。各地会对床位、医护人员以及防护物资的储备情形,展开动态评估 ,并据此制定应急预案。针对那些无症状感染者与轻症患者,要实施隔离医学观察,同时监测其病情的变化状况,这样便能有助于把优质的医疗资源留给最急需的患者。
常态化下的出行与生活建议
临近元旦,临近春节,人员跨区域流动会大幅增多,增加幅度明显加大。不少地方已提前发出倡导,有的积极建议公众做出如下选择,公众选择“非必要不离开”,公众选择“非必要不前往”,鼓励公众就地过节。这样做主要是为了达成一个明显的目的,这个目的明显是以下效果:降低伴随而来的传播风险,这个风险是因大规模人民群众人员流动而带来的疫情相关传播风险,巩固来之不易的防控成果,这个成果是防控方面取得得来不易非常不容易的成果。
对于确实需要出行而去某地的那些人员,务必要提前去了解并且遵守出发的那个区域、到达目标地之处防疫方面的政策。这些相关政策有可能涵盖持有规定时间段以内的核酸呈阴性的证明、健康码显示为绿色的状态码、以及抵达之后的健康状况监测等等情况。个人于旅途过程当中以及日常实际生活之中持续做好防护举措,像是佩戴好口罩、始终保持社交应有的距离、留意手部的卫生情况,依旧是保护自身以及他人的基础性手段。
应对持续变动的疫情,你觉得于“动态清零”这个总方针实施的 circumstances 里怎样能够更多佳妙地去权衡疫情防控跟经济社会发展二者关系呢?欢迎于评论区域呈上你的观点,若认为此文具备效用,请给出点赞并递交给更多的友人。


还没有评论,来说两句吧...