最新成都新增疫情最新消息 成都新增新冠状病毒肺炎消息 成都新增境外输入确诊病例3例 〖A〗、月26日,成都市新增境外输入新冠肺炎确诊病例3例,均为此前通报的无症状感染者订正,无新增无症状感染者。... admin2026-02-04
四川昨日新增本土无症状感染者情况及成都近期疫情动态汇总 四川昨日新增本土无症状感染者2例,为省外返蓉人员〖壹〗、月7日成都市新增2例境外输入无症状感染者,无新增本土确诊病例。以下是具体... admin2026-02-03
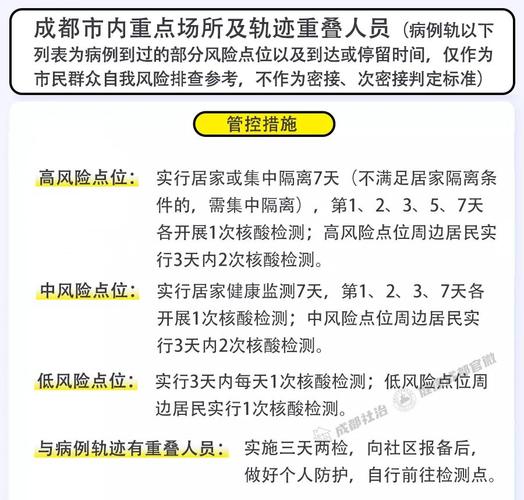
成都锦江区疫情最新消息:娇子一号小区封控及风险区调整情况 成都锦江区疫情最新消息(更新中)四川成都锦江区娇子一号小区出现疑似核酸检测呈阳性人员,已实施封控管理。封控管理情况:11月2日晚... admin2026-02-03
8月31日24时新型冠状病毒肺炎疫情最新情况及四川病例详情 截至8月31日24时新型冠状病毒肺炎疫情最新情况新增治愈出院病例:95例。解除医学观察的密切接触者:2514人。重症病例变化:较前一日减少... admin2026-02-03
成都每日新增境外输入无症状感染者及确诊病例情况汇总 成都昨日新增2例境外输入无症状感染者 〖A〗、月7日成都市新增2例境外输入无症状感染者,无新增本土确诊病例。以下是具体信息:疫情总体情况截至8月7日24时... admin2026-02-02
成都新增境外输入确诊病例情况及本土疫情传播链控制情况 成都昨日新增境外输入确诊病例2例,无新增无症状感染者 〖A〗、月1日成都新增2例境外输入确诊病例,系昨日通报的无症状感染者订正,无新增无症状感染者。... admin2026-02-02
3月30日甘肃新增无症状感染者8例及成都相关病例详情公布 3月30日甘肃新增无症状感染者8例,详情公布! 〖A〗、新增情况:3月30日0—24时,甘肃省无新增确诊病例,新增无症状感染者8例(均在兰州市七里河区)。... admin2026-02-02
四川新增境外输入确诊病例情况,含病例信息及行程轨迹 最新!四川昨日新增2例境外输入确诊病例〖壹〗、月28日0-24时,四川新增2例境外输入确诊病例,无新增治愈出院、疑似及... admin2026-02-01
4月16日四川无新增本土确诊病例及无症状感染者情况 四川4月16日无新增本土确诊病例〖壹〗、月16日0时至24时,四川无新增本土确诊病例及本土无症状感染者,新增境外输入病例与无症状... admin2026-02-01